
PAJ7620U2手势识别传感器是一款以IIC通信的3D手势识别交互式传感器。工作电流仅3.5mA, 手势识别距离达20mm。在最远20cm范围内,可以识别的手势多达13种。该手势传感器具备良好的手势识别稳定性,反应快,准确率高,可识别多种手势。支持两种手势识别模式,高速模式(可识别9种)和低速模式(可识别13种)。支持用户自定义识别手势。
PAJ7620U2手势识别传感器在高速模式下可识别上,下,左,右,前,后,顺时针,逆时针,快速挥手。而低速模式除了支持高速基础包含的所有手势外,还支持慢速上下,慢速左右,慢速前后,乱序。此外,低速模式可以自定义单位采样时间,还可根据自己需要轻松定义识别手势。

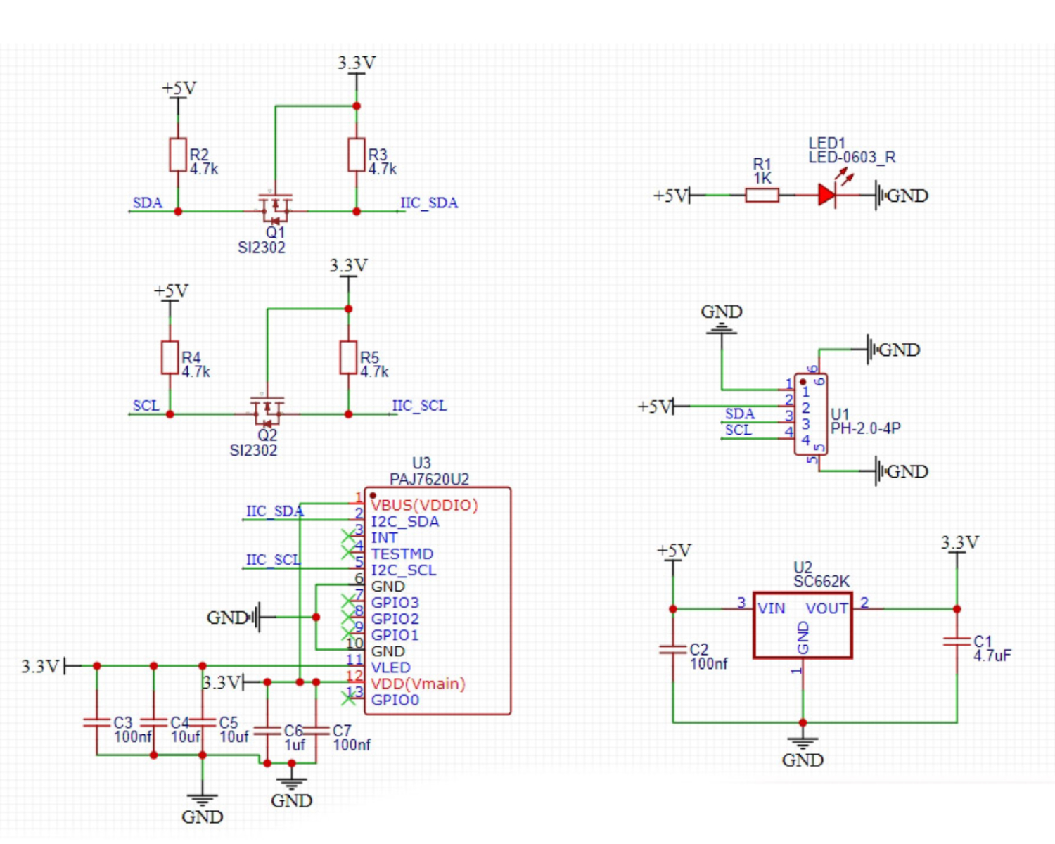
| 引脚名称 | 描述 |
|---|---|
| G | GND(电源输入负极) |
| V | VCC(电源输入正极) |
| A | 双向数据通信引脚 |
| L | 时钟信号通信引脚 |
供电电压: 3.3V-5V
连接方式:PH2.0 4P端子线
安装方式:螺丝搭建

Arduino环境库文件安装步骤:参考链接
Arduino环境库文件:点击下载
米思齐UNO开发板库文件安装步骤(使用代码前先下载安装米思齐库文件):参考链接
米思齐ESP32开发板库文件下载安装步骤(使用代码前先下载安装米思齐库文件):参考链接
示例程序(UNO开发板):点击下载
#include <Wire.h>
#include "paj7620.h"
const int GES_REACTION_TIME = 500;
const int GES_ENTRY_TIME = 800;
const int GES_QUIT_TIME = 1000;
void setup(){
Serial.begin(9600);
Serial.println("\\nPAJ7620U2 TEST DEMO: Recognize 9 gestures.");
uint8_t error = 0;
error = paj7620Init();
if (error) {
Serial.print("INIT ERROR,CODE:");
Serial.println(error);
} else {
Serial.println("INIT OK");
}
}
void loop(){
uint8_t data = 0;
uint8_t error = 0;
error = paj7620ReadReg(0x43, 1, &data);
if (!error) {
switch (data) {
case GES_UP_FLAG:
Serial.println("上");
break;
case GES_DOWN_FLAG:
Serial.println("下");
break;
case GES_LEFT_FLAG:
Serial.println("左");
break;
case GES_RIGHT_FLAG:
Serial.println("右");
break;
}
}
}
示例程序(ESP32开发板—基于Python语言,不能用Arduino IDE上传代码):
示例程序(UNO开发板):点击下载

示例程序(ESP32开发板):点击下载
Arduino UNO 测试环境搭建
准备配件:
电路接线图:

ESP32 Python 测试环境搭建
Arduino UNO视频教程:点击查看
ESP32 Python视频教程:
Arduino UNO测试结论:
下入代码,之后电脑串口显示手势方向。

