
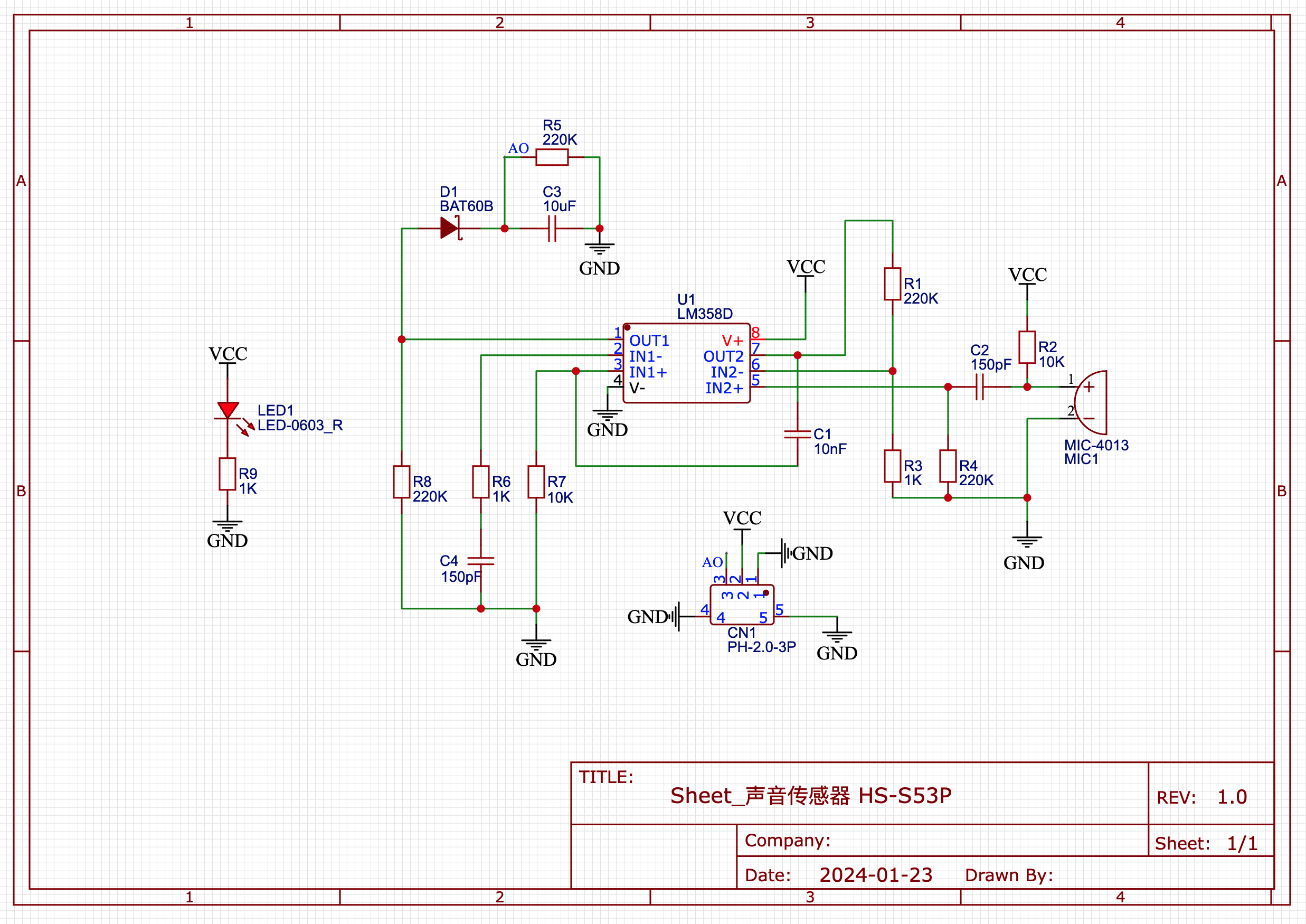
声音传感器模块的作用相当于一个话筒(麦克风)。它用来接收声波,显示声音的振动图象,但不能对噪声的强度进行测量。该传感器内置一个对声音敏感的电容式驻极体话筒。声波使话筒内的驻极体薄膜振动,导致电容的变化,而产生与之对应变化的微小电压。这一电压随后被转化成0-5V的电压,经过A/D转换被数据采集器接受,并传送给主控芯片。

| 引脚名称 | 描述 |
|---|---|
| G | GND(电源输入负极) |
| V | VCC(电源输入正极) |
| S | 模拟信号引脚 |
供电电压:3.3V / 5V
连接方式:PH2.0 3P端子
安装方式:双螺丝固定

示例程序(UNO开发板):点击下载
void setup(){
Serial.begin(9600);
pinMode(A0, INPUT);
pinMode(6, OUTPUT);
}
void loop(){
//高灵敏度声音传感器接A0;led灯接D6
if (analogRead(A0) > 500) {
Serial.println(String("检测到声音:") + String(analogRead(A0)));
digitalWrite(6,HIGH);
delay(2000);
} else {
digitalWrite(6,LOW);
Serial.println(String("未检测到声音 ") + String(analogRead(A0)));
}
}
示例程序(ESP32开发板—基于Python语言,不能用Arduino IDE上传代码):
import machine
import time
adc32.atten(machine.ADC.ATTN_11DB)
pin4 = machine.Pin(4, machine.Pin.OUT)
while True:
if adc32.read_u16() >= 40000:
pin4.value(1)
time.sleep_ms(500)
else:
pin4.value(0)
示例程序(UNO开发板):点击下载

示例程序(ESP32开发板):点击下载

Arduino环境搭建
准备配件:
电路接线图:

Micropython环境搭建
准备配件:
电路接线图:
视频教程:点击查看
器件连接好线之后,将上述程序上传到Arduino uno开发板之后,打开串口监视器,如果当声音传感器模拟值大于设置阀值(检测到声音),led灯亮2秒,否则led灯熄灭。
